2012年二級建造師《施工管理》每日一練(8.20)
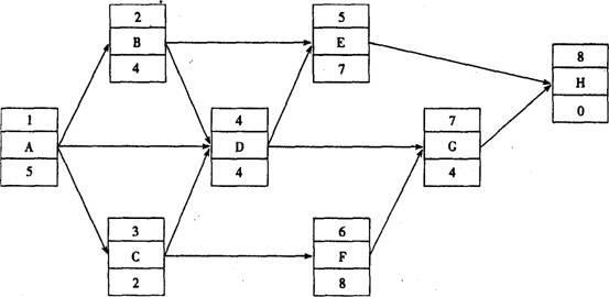
某單代號網絡計劃如下圖所示,

工作D的自由時差為(?。?。
A.0
B.1
C.2
D.3
【正確答案】:A
【答案解析】:關鍵線路為ABDEH,工作D是關鍵工作,總時差為0.參見教材P127、128。
建設工程教育網原創(chuàng)·轉載請注明出處
交流分享,早日上岸!
掃碼領取二建備考資料進入二建備考群
某單代號網絡計劃如下圖所示,

工作D的自由時差為(?。?。
A.0
B.1
C.2
D.3
【正確答案】:A
【答案解析】:關鍵線路為ABDEH,工作D是關鍵工作,總時差為0.參見教材P127、128。
建設工程教育網原創(chuàng)·轉載請注明出處